伟德(bevictor)官方网站
欢迎访问本网站!
搜索
学校主页
Toggle navigation
首 页
部门概况
部门简介
机构设置
新闻公告
工作动态
通知公告
质量监测
教学检查
教学督导工作
信息员园地
质量简报
韦德体育国际
专业评估
课程评估
伟德bv国际体育
政策导向
规章制度
信息公开
信息公示
资料下载
业务系统
教学质量管理平台
本科教学数据采集平台
国家数据平台采集系统
师范类专业认证管理信息系统
本科教学评建办公室
首页
>
新闻公告
>
通知公告
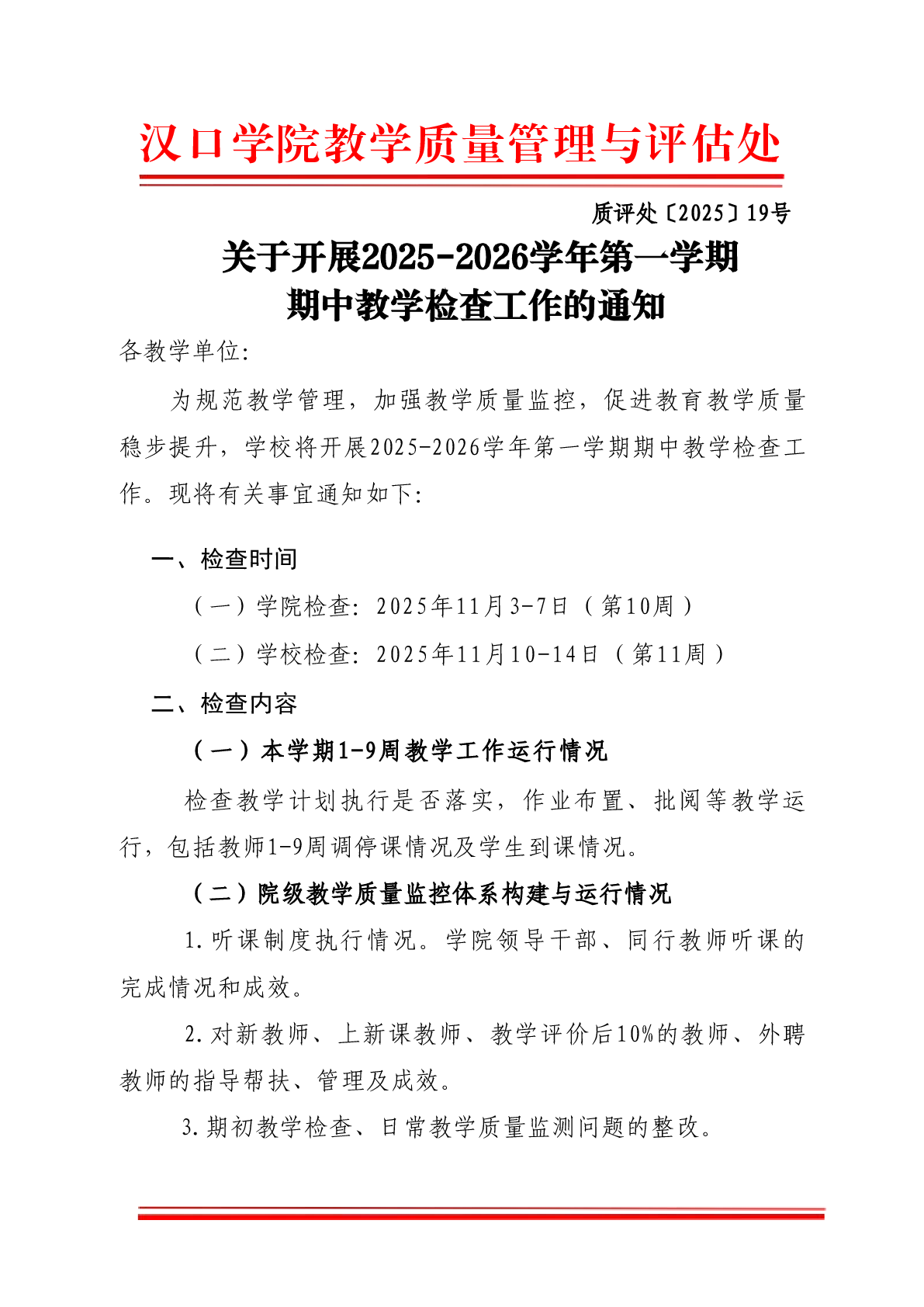
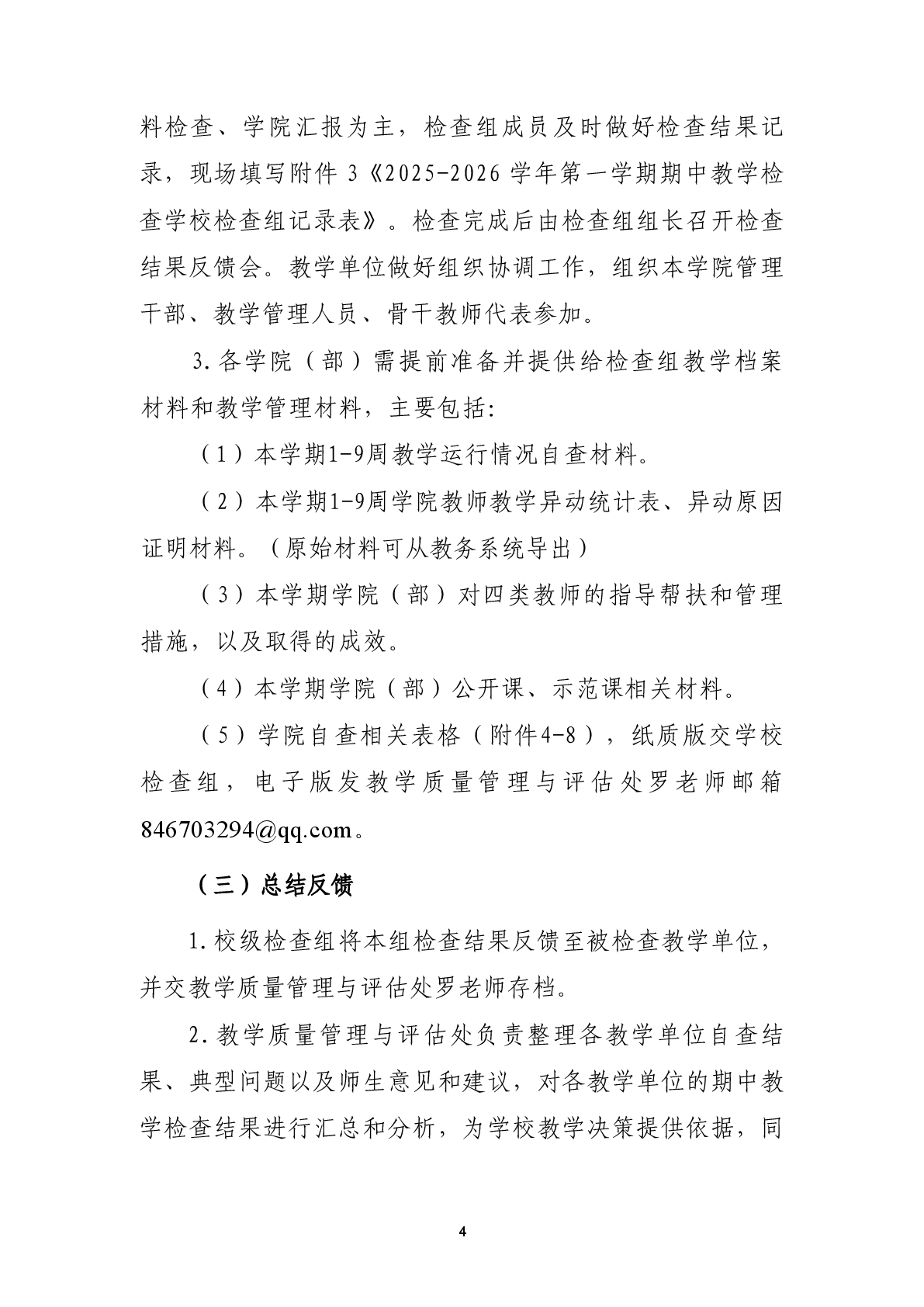
关于开展2025-2026学年第一学期期中教学检查工作的通知
日期:2025-10-31 14:16:55 发布人:教学质量管理与评估处 浏览量:
570
操作>>
核发:教学质量管理与评估处
点击数:570
【
收藏本页
】
上一篇:
没有了
下一篇:
关于选聘2025-2026学年学生教学信息员的通知
返回首页
关闭页面
分享到
相关链接
数字校园
通知公告
信息公开
图书馆
教育基金会
学校首页